Employee learning Ô±¹¤Ñ§Ï°Ä¿½ñλÖÃ: Ê×Ò³> ÐÂÎŶ¯Ì¬> Ô±¹¤Ñ§Ï°
- ÖØ°õ£¡2018Äê4ÔÂ1ÈÕÆð£¬ÆóÒµ½«¶à½ÉÄÉÒ»¸ö˰£¡
- Ðû²¼Ê±¼ä£º 2018-04-12¡¡µã»÷´ÎÊý£º6224¡¡
-
2018Äê1ÔÂ1ÈÕ£¬¡¶ÖлªÈËÃñ¹²ºÍ¹úÇéÐα£»¤Ë°·¨¡·ÕýʽʩÐУ¬ÎÒ¹ú½«ÓÀ´Ò»¸öеÄ˰ÖÖ¡ª¡ªÇéÐα£»¤Ë°£¬Õ÷ÊÕÅÅÎ۷ѳÉΪÀúÊ·¡£»·±£Ë°°´¼¾É걨½ÉÄÉ£¬2018Äê4ÔÂ1ÈÕÖÁ15ÈÕ½«ÓÀ´Ê׸öÕ÷˰ÆÚ¡£
ΪºÎÒªÖÆ¶©»·±£Ë°£¿ÎªÁ˱£»¤ºÍ¸ÄÉÆÇéÐÎ,ïÔÌÎÛȾÎïÅÅ·Å£¬ÍƽøÉú̬ÎÄÃ÷½¨Éè¡£
»·±£Ë°ÏòË¿ªÕ÷£¿¡¶»·±£Ë°·¨¡·Ã÷È·£ºÖ±½ÓÏòÇéÐÎÅÅ·ÅӦ˰ÎÛȾÎïµÄÆóÒµÊÂÒµµ¥Î»ºÍÆäËûÉú²úı»®ÕßΪÇéÐα£»¤Ë°µÄÄÉ˰ÈË¡£
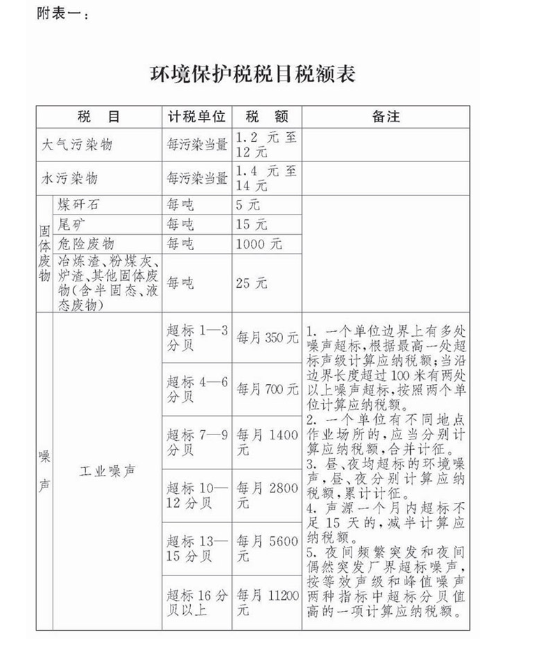
»·±£Ë°Ó¦Ë°ÎÛȾÎïÓÐÄļ¸ÖÖ£¿´óÆøÎÛȾÎˮÎÛȾÎï¡¢¹ÌÌå·ÏÎïºÍÔëÉù¡£
»·±£Ë°ÔõôÊÕ£¿Æ¾Ö¤ÎÛȾÎïÅÅ·ÅŨ¶ÈʵÑé²î±ð»¯Õ÷˰£¬¼´¶àÅŷŶà½É˰¡£
Ϊȷ±£»·±£Ë°ÄÉ˰ÈË˳ËìÍê³É1¼¾¶È»·±£Ë°É걨¡£2018Äê3ÔÂ21ÈÕ£¬Õã½Ê¡áéÖÝÊеØË°¾Ö×齨¡°Ö±Êô·Ö¾Ö»·±£Ë°¿ªÕ÷×¼±¸¡±Î¢ÐÅȺ£¬3ÔÂ26ÈÕ×éÖ¯»·±£Ë°ÄÉ˰ÈËÔÚáéÖÝÊвÆÎñ¸É²¿Ñ§Ð£¾ºÒµÂ¥5Â¥µç¿ÎÌÃÑ§Ï°ÍøÉÏÉ걨£¬²¢¿ªÍ¨»·±£Ë°ÓªÒµ×Éѯµç»°£¬È«³ÌÏòµ¼ÄÉ˰ÈËÉ걨¡£

- ÉÏһƪ£ºAGCLUB¡ªÎÒÃÇ·×ÆçÑù
ÏÂһƪ£ºÔÝÎÞ - ·µ»ØÐÂÎÅÁбí